PlayQ

Your Personalized Gaming Watchlist

Objective

PlayQ is a game-tracking application designed to help gamers stay informed about upcoming game releases and game discounts. Through the app, users would be able organize their wishlists and connect with their gaming communities. The app would provide a personalized release calendar, platform specific filters, and intuitive wishlist management, which would streamline the discovery and tracking of new games.

Duration

3 weeks

View Prototype

Tools

Figma

Context

In an increasingly saturated gaming market, gamers often struggle to keep up with new game releases across multiple game platforms, and seeing news across many different social media platforms. Existing solutions, such as platform based wishlists, lack cross-platform tracking and social integration. PlayQ addresses this gap by offering a centralized and user-friendly experience, allowing gamers to track upcoming games, manage their wishlists efficiently, and stay connected with their gaming groups.

My Role

UX/UI Design, Testing

The Team

Solo project

“Every year, thousands of new games are released—but how do you keep track of the ones you actually care about?”

So Many Games, So Little Visibility

  • No centralized, easy-to-use system for tracking new releases.

  • Gamers miss out on games they would love.

  • Endless release announcements scattered across platforms.

  • Forgetting about a game until it's too late (or missing pre-orders).

  • No easy way to organize upcoming releases.

  • New releases slip through the cracks.

  • Keeping up shouldn’t feel like work.

+19,000 Games

Released in 2024 on Steam (major game distribution platform)

53%

Of gamers say they struggle to keep up with new releases

80%

Of indie games struggle with visibility, selling less than 1000 copies

60%

Of AAA games announced with release dates were delayed at least once


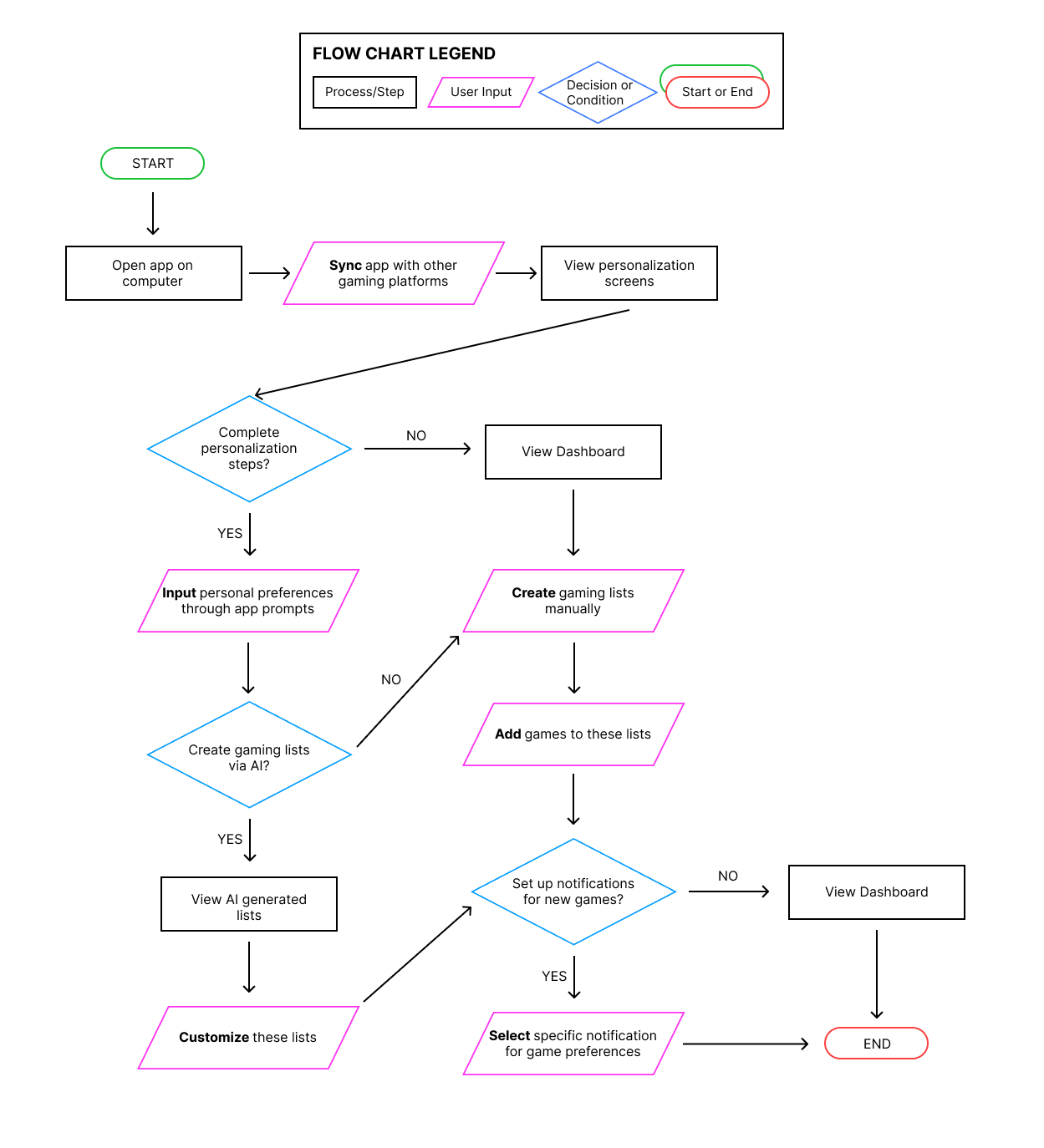
User Flow Chart

The user flow shows the experience of a first time user on the PlayQ app. As the user becomes more familiar with the interface, they will be able to go back to the settings to adjust or update their preferences.

Previous
Previous

Apartments.com UX Research

Next
Next

HomeHustle App